State Administration of Market Supervision and Administration
Announcement
No. 8 of 2020
General Administration of Market Supervision on the Revision and Publication of
Announcement on the Revision and Publication of the Classification Catalog of Food Production License
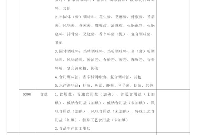
According to the Measures for the Administration of Food Production Licenses (State Administration of Market Supervision Decree No. 24), the State Administration of Market Supervision has revised the Classified Catalog of Food Production Licenses, which is hereby promulgated.
Starting from March 1, 2020, the “Detailed List of Food Production Permitted Varieties” in the “Food Production Permit” shall be filled in according to the newly revised “Classification Catalogue of Food Production Permit”.
This announcement is hereby made.
General Administration of Market Supervision
February 23, 2020

Note: 1. “Remarks” column fill in other matters need to be set out, the production of health food, special medical use formula, infant formula need to be set out in the product registration approval number or registration number for the record; accept the entrusted production of health food, should also be set out in the entrusted enterprise name and residence and other relevant information.
2. In case of inconsistency between the newly revised and published review rules and the classification in the table of contents, the newly published review rules shall prevail.
3 in accordance with the “other foods” category to apply for the production of new food ingredients, its labeling name should be consistent with the National Health Council announced that can be used for general food new food ingredients name.