Den 1. oktober 2013 markerede implementeringen af "Administrative foranstaltninger til gennemgang af sikkerheden ved nye fødevareingredienser" udviklingen af det nye ressourcefødevaresystem, der blev implementeret i Kina, til et nyt fødevareingredienssystem, og samtidig har begrebet nye fødevareingredienser officielt erstattet den oprindelige nye ressourcefødevare.
Nye fødevareingredienser henviser til følgende elementer, der ikke har nogen traditionelle forbrugsvaner i Kina: dyr, planter og mikroorganismer; komponenter adskilt fra dyr, planter og mikroorganismer; fødevareingredienser, hvis oprindelige struktur er ændret; og andre nyudviklede fødevareingredienser. Nye fødevareingredienser skal have karakter af fødevareingredienser, i overensstemmelse med de ernæringsmæssige krav, og ikke-toksiske, harmløse, forårsager ikke nogen akut, subakut, kronisk eller anden potentiel skade på menneskers sundhed. Nye fødevareingredienser omfatter ikke genetisk modificerede fødevarer, helsekost og fødevaretilsætningsstoffer. Nye fødevareingredienser skal gennemgås af den nationale sundheds- og familieplanlægningskommission for sikkerhed, før de kan bruges i fødevareproduktion og -drift.
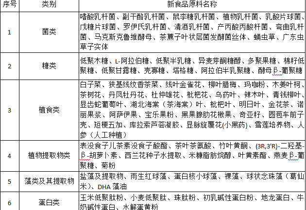
Siden godkendelsen af nye fødevareingredienser i 2008 til dato er der indtil videre blevet godkendt mere end 110 ingredienser. Disse godkendte nye fødevareingredienser kan i henhold til kilden til råmaterialer og egenskaber opdeles i bakterier, funktionelle sukkerarter, plantefødevarer, planteekstrakter og andre otte kategorier, se tabellen nedenfor:

Som vi ved, er immunitet en vigtig forsvarsmekanisme i den menneskelige krop, og det menneskelige immunsystem vil tage initiativ til at beskytte organismens sundhed, når der er bakterier, vira og andre stoffer, der truer den menneskelige krops sundhed i omverdenen.
Et stort antal undersøgelser har vist, at mange godkendte nye fødevareingredienser har en immunforstærkende effekt, og disse nye fødevareingredienser er blevet mere og mere udbredt i slik, yoghurt, drikkevarer og andre typer fødevarer og har gradvist vundet offentlighedens anerkendelse.
Så hvilke af disse godkendte nye fødevareingredienser er relateret til forbedring af immunforsvaret?
Bakterier
På nuværende tidspunkt indeholder nye fødevareingredienser en række probiotiske ingredienser, såsom Lactobacillus acidophilus, Lactobacillus paracasei, Lactobacillus rhamnosus, Lactobacillus plantarum og så videre. Forskning har vist, at probiotika kan forbedre kroppens immunitet ved at forbedre tarmfloraens struktur, hæmme vækst og reproduktion af patogene bakterier, hæmme kolonisering og reproduktion af patogene bakterier, reparere funktionen af tarmepitelbarrieren og fremme optagelsen af mineralske elementer.
Derudover har chrysanthemum cordyceps, Guangdong cordyceps-substrat og fermenteret mycelium af te-vinbærbladlagssvampen i svampe god brugbarhed til at forbedre menneskets immunitet. Blandt dem er Cordyceps Chrysanthemi, også kendt som Cordyceps Sinensis, af samme oprindelse og slægt som vilde Cordyceps. Naturlig vild Cordyceps sinensis blev først offentliggjort i Compendium of Materia Medica of Xinhua Materia Medica, som har den virkning, at den "gavner lungerne og nyrerne, genopfylder essensen og marven, stopper blødninger og opløser slim".
Mange undersøgelser har vist, at Cordyceps Sinensis er rig på cordycepin og andre aktive ingredienser, som har funktionerne til at forbedre immunitet, antibakteriel, hypoxi-resistens osv. og også har god helbredende virkning på lungemangelhoste, akut og kronisk bronkitis, astma osv. For eksempel kan cordycepin aktivere T-celler, som er de mest effektive til behandling af kronisk bronkitis og astma. For eksempel kan cordycepin aktivere T-celle sensing receptor, så T-cellerne for abnormiteterne i kroppen (såsom: muterede celler, fremmede inficerede bakterier, svampe og vira) for at øge graden af anerkendelse; Cordyceps polysaccharider kan forbedre åndedrætssystemet, hæmme væksten af tumorer; Cordyceps syre kan hæmme væksten af forskellige patogener, og så videre.
Guangdong Cordyceps subunit er en ny art, der blev offentliggjort af forskere fra Guangdong Institute of Microbiology i 2008, og som er en ny Cordyceps-ressource, der er unik for Kina. Det fermenterede mycelium af Teasel leafy layer bacteria, også kendt som Honeysuckle fungus, har farmakologiske virkninger som antiinflammatorisk, antiviral, behandling af tumorer og diabetes mellitus.
Sukker
Sukker i bred forstand, også kendt som kulhydrater, er et af de tre grundlæggende stoffer i den biologiske verden og det mest udbredte organiske materiale i naturen, som kan kategoriseres i monosakkarider, disakkarider, oligosakkarider, polysakkarider og så videre. Blandt dem er oligosakkarider, også kendt som oligosakkarider, lavpolymeriserede sukkerarter, der består af 2 til 10 monosakkarider forbundet med glykosidbindinger for at danne lige eller forgrenede kæder, såsom oligofruktose, oligogalaktose, oligo-xylulose og så videre.
Det er konstateret, at oligosaccharider ikke fordøjes og absorberes i menneskets mave-tarmkanal og direkte kommer ind i tyktarmen for bifidobakterier at udnytte, hvilket er spredningsfaktoren for tarmens gavnlige bakterier og kan fremme den økologiske balance i tarmfloraen, såsom oligosaccharider har stærk adsorption af patogene bakterier og nedbrydes ikke af fordøjelsesenzymerne i tarmkanalen, som kan bære vedhæftede patogene bakterier gennem tarmkanalen til kroppen og dermed forhindre sygdomme i tarmkanalen i klynger.
Derudover er gær β-glucan en slags polysaccharid med immunitetsforstærkende aktivitet, der findes i gærcellevæggen, og forskning har vist, at gær β-glucan er i stand til at aktivere makrofager ved at kombinere med makrofager; det kan aktivere T-lymfocytter, B-lymfocytter, makrofagceller, naturlige dræberceller (NK) osv. for at spille rollen som immunforstærker; det kan udskille nogle cytokiner for at aktivere immuncellerne; og det kan aktivere de neutrofile granulocytter i mave-tarmvævet og dermed forhindre sygdomme i at klumpe sig sammen i tarmene. Neutrofiler og fagocytter i mave-tarmvæv, som yderligere aktiverer og påvirker det "immun-neuro-endokrine" reguleringsnetværk og forbedrer dets anti-infektions-, anti-stress- og cellulære adaptive beskyttelseskapacitet, og på samme tid har det også funktionerne adsorption, eliminering af mykotoksiner, anti-stråling og fremme af sårheling. Samtidig har det også den funktion at adsorbere og eliminere mykotoksiner, anti-stråling og fremme sårheling.
Fytofagi
Siden oldtiden har kineserne, med undtagelse af nogle etniske minoriteter, været afhængige af vegetabilske fødevarer. Mange vegetabilske fødevarer giver ikke kun kroppen de nødvendige proteiner, kulhydrater, lipider, vitaminer, mineraler og kostfibre, men har også en vis medicinsk værdi, som kan regulere kroppens immunitet, anti-inflammatoriske, antioxidante og andre effekter. Som f.eks:
Sne lotus kulturer er udvalgt fra de isolerede væv af Tianshan sne lotus opnået efter behandling og kultur, et stort antal undersøgelser har fundet, at sne lotus kulturer indeholder alkaloider, flavonoider, phenoler, sukkerarter og andre fysiologisk aktive ingredienser, som har evnen til væsentligt at øge hastigheden af makrofag fagocytose og T-lymfocyt konvertering sats; lindre UVB-strålingsinduceret apoptose, reducere inflammatorisk skade, lindre oxidativ skade på beskadigede celler; kan hæmme eddikesyreinduceret murin Det kan hæmme eddikesyreinduceret peritoneal kapillærpermeabilitet og hævelse af rotters tæer forårsaget af carrageenan-gummi og reducere smertetærsklen for rotters inflammatoriske hævede fødder forårsaget af carrageenan-gummi og så videre.
Ginseng er en traditionel kinesisk urtemedicin i Kina, der har gode effekter på både tonificerende mangel og fordrivelse af ondskab. Moderniseringsundersøgelser viser, at ginseng hovedsageligt består af ginsenosider, ginseng-polysaccharider og andre aktive stoffer, som har den virkning at forbedre immunsystemet og andre effekter; hvid karse, trådbladet gylden karse, grønne karseblade og slangedrueblade er rige på flavonoider, som har antioxidanteffekter; synlig vene næsehorn, chiafrø og rundbøjet psylliumskal er rige på kostfibre, som kan forbedre immunforsvaret ved at regulere tarmkanalens sundhed. Det kan forbedre kroppens immunitet ved at regulere tarmkanalens sundhed.
Planteekstrakter
Planteekstrakter er produkter, der dannes ved at tage planter som råmaterialer, udvinde og koncentrere en eller flere aktive ingredienser i planter på en målrettet måde uden at ændre strukturen af de aktive ingredienser.
Allerede under "SARS"-epidemien nævnte eksperter i ind- og udland, at det at drikke te kan øge modstandskraften og forebygge infektionssygdomme.
Ifølge forskningen i USA kan denne effekt af te være relateret til theanin, epigallocatechingallat (EGCG) og andre aktive ingredienser, såsom: theanin kan forbedre det menneskelige immunsystem ved at regulere immuncellerne og modstå invasionen af patogene mikroorganismer som vira, bakterier og svampe.
Derudover er EGCG blevet brugt i vid udstrækning i en række antivirale undersøgelser af hepatitisvirus, hånd-, fod- og mundsygdom, HIV, influenzavirus, HPV osv. Gennem disse undersøgelser blev det fundet, at EGCG kan hæmme viral replikation ved at regulere det cellulære redoxmiljø og forhindre dannelsen af afkom af vira; og det har en hæmmende virkning på forsuring af intracellulære rum, såsom endosomer og lysosomer, hvilket kan føre til vækst af influenzavirus i vævskultur, der er Hæmning af influenzavirusvækst i vævskultur osv.
Derudover kan inulin selektivt fremme væksten og metabolismen af gavnlige tarmbakterier, hæmme væksten af skadelige bakterier og regulere balancen i tarmfloraen, kan øge genekspressionen af antioxidantenzymer og glutathion S-transferase, lindre og forbedre den ulcerative tyktarm, kan øge ekspressionen af calciumbindende proteiner og fremme absorptionen af calciumioner og kan fremme spredningen af tarmceller og derved øge tarmens absorptive overfladeareal; Bambusbladets flavonoider, (3R,3'R)-dihydroxy-β-caroten er meget effektive biologiske antioxidanter, som kan modstå skader på celler og organer forårsaget af frie radikaler i menneskekroppen, hæmme auto-oxidation af cellulære lipider og forhindre cellulære skader forårsaget af oxidation for at opnå reduktion af kræft og forbedring af immunfunktionen.
Radise-thioglycosiderne i det vandige ekstrakt af broccolifrø er de mest aktive isothiocyanater og anses for at være de stærkeste kræftbekæmpende komponenter, der hidtil er fundet i grøntsager, og har den virkning, at de beskytter og fremmer normaliseringen af de immunorganer, der undertrykkes af cyklofosfamid.
Alger og deres ekstrakter
Alger er en klasse af relativt primitive og gamle lavere organismer, og allerede i Kinas gamle Shennong's Classic of the Materia Medica er der optegnelser om deres medicinske værdi, og moderne forskning har yderligere bekræftet deres spiselige og medicinske værdi. Som f.eks:
Regnfulde rødalger er rige på astaxanthin, som er anerkendt som den mest ideelle kilde til naturlig astaxanthinproduktion i naturen, og astaxanthin, som en af de mest effektive naturlige antioxidanter, der hidtil er opdaget, viser god biologisk aktivitet i rensning af frie radikaler, anti-aging, anti-tumor og immunregulering; Chlorella proteus er i stand til at producere en stor mængde proteiner ved hjælp af sollys, og dets proteinindhold er mere end i proteinrige fødevarer, såsom oksekød og sojabønner, mens det indeholder en slags højt proteinindhold, og det er også en slags protein, der kan bruges til fødevareproduktion. Chlorella proteina kan bruge sollys til at producere en stor mængde protein, og dets proteinindhold overstiger proteinrige fødevarer som oksekød og sojabønner, og det indeholder også en værdifuld vækstfaktor (CGF), som kan fremme forbedringen af kroppens fysiske kondition, især for børn og ældre, og styrke immunforsvaret; Saltalger er en slags ekstremt saltresistente encellede eukaryote grønalger, som er rige på en række naturlige carotenoider, såsom β-caroten, α-caroten, lutein, zeaxanthin og så videre, og den har stærk antioxidantkapacitet og immunforstærkende Den har stærk antioxidantevne og immunforstærkende effekt.
Protein
Undersøgelser har vist, at protein af høj kvalitet kan stimulere cellerne i det menneskelige immunsystem og fungere som et supplement til spædbørn og småbørn eller mennesker med nedsat immunforsvar, hvilket øger modstandsdygtigheden over for sygdomme og reducerer sandsynligheden for sygdom. Kvalitetsproteiner fungerer også som komponenter, der udgør antistoffer med immunfunktion og kan binde sig til fremmede proteiner, hvilket er et vigtigt skridt i fjernelsen af fremmede indtrængere.
Peptid er en organisk forbindelse mellem aminosyrer og proteiner, som har en mindre molekylmasse end proteiner og en større molekylmasse end aminosyrer, og er et fragment af proteinmolekylet. Det har den effekt, at det let absorberes, er kompatibelt med allergier, har et lavt osmotisk tryk og reducerer muligheden for diarré, opkastning og andre ubehageligheder. Hvis proteinindtaget er utilstrækkeligt, vil immunforsvaret blive svækket.
Eksperter foreslår, at øget indtag af protein af høj kvalitet og forbedring af immuniteten vil reducere modtageligheden og også forbedre selvhelbredelsesevnen.
For eksempel har hvedeoligopeptid et afbalanceret aminosyreindhold, næsten det samme som hvedeprotein, med det højeste indhold af glutaminsyre, hvoraf det meste findes i form af glutamin.
Det har vist sig at have forskellige biologiske aktiviteter såsom immunmodulation, antioxidant, anti-allergi osv. Det kan stimulere spredningen af lymfocytter i organismen, øge fagocytosen af makrofager, forbedre organismens evne til at modstå infektion af eksterne patogener og reducere organismens sygelighed.
Olier og deres derivater
Indtagelse af olier og deres derivater er en vigtig måde for mennesker at få essentielle fedtsyrer på, såsom linolsyre og linolensyre. Derudover kan forskellige kilder til olier og deres derivater også forbedre kroppens immunitet fra forskellige vinkler.
For eksempel: tomatfrøolie indeholder lycopen, som effektivt kan fjerne frie radikaler, regulere cellulær metabolisme og forbedre menneskets immunitet; fiskeolie og krillolie er rige på essentielle umættede fedtsyrer DHA og EPA, som spiller en vigtig rolle i den tidlige udvikling af immunsystemet, og samtidig hjælper immunsystemet med at spille en bedre rolle i hele livscyklussen, som kan regulere inflammatoriske reaktioner, forbedre immunfunktionen; arachidonsyreolie, som er en jordnøddetetraoleatolie, er en vigtig måde for mennesker at få essentielle fedtsyrer, såsom linolsyre og linolensyre. olier og fedtstoffer, nemlig arachidonsyre, er syntesen af prostaglandiner, tromboxaner og leukotriener og andre eicosanoidderivater af den direkte forløber for disse bioaktive stoffer på det menneskelige kardiovaskulære system og immunsystemet har en meget vigtig rolle; konjugeret linolsyre har en rensning af frie radikaler, for at forbedre den menneskelige krops antioxidantkapacitet, kan justeres gennem tumornekrosefaktoren - Α, cytokiner (Interleukin 1,4,6,8), prostaglandiner eller nitrogenoxider og andre stoffer til at regulere kroppens immunitet, samtidig med at allergiske immunreaktioner reduceres.
Andre klasser
N-Acetyl Neuraminic Acid (Bird's Nest Acid), også kendt som Sialic Acid, kan bindes til celleoverfladen for at spille en hydrofil, beskytte celleoverfladen, regulere aktiviteten af immunceller, fjerne patogener og formidle rollen som tværbinding af molekyler på cellens overflade; det kan blokere interaktionen mellem iboende receptorer og sukkergrupper for biologisk beskyttelse.
Muslingepolysaccharid kan i høj grad fremme spredningen af splenocytter, forbedre aktiviteten af peritoneale makrofager, forbedre peritoneale makrofagers evne til fagocytose af neutrofil rød og kan genoprette den immunkompromitterede funktion på grund af CPA-induceret.
Selv om nationens ernæringsniveau er steget år for år, er problemerne med livsstress og afbalanceret ernæring blevet mere fremtrædende i de senere år. Med den dybdegående undersøgelse af nye fødevareingredienser til forbedring af immuniteten og andre sundhedsfunktioner vil flere og flere nye fødevareingredienser komme ind i det offentlige liv og bidrage til den nationale sundhed og åbne op for en ny måde at leve sundt på.