Intensiveringen af den økonomiske udvikling og sociale konkurrence har ført til en stigende forekomst af epidemiske sygdomme relateret til søvnforstyrrelser, og China Sleep Quality Report 2018 påpeger, at 83,81% af respondenterne i Kina har søvnforstyrrelser, hvoraf vanskeligheder med at falde i søvn tegner sig for 25,83%, og let søvn tegner sig for 26,49%.
Ifølge WHO's undersøgelse har omkring 27% af verdens befolkning søvnforstyrrelser, og forekomsten af søvnløshed blandt voksne i Kina er så høj som 38,2%, hvilket gør søvnforstyrrelser til et vigtigt sundhedsspørgsmål af global betydning.
For 2.000 år siden var der i den gule kejsers Classic of Internal Medicine optegnelser om søvnforstyrrelser som "øjnene lukker ikke", "ingen søvn" og "ikke ligge ned" osv. Traditionel kinesisk medicin mener, at årsagerne til søvnforstyrrelser for det meste er baseret på følelser, kost eller mangel på qi og blod og så videre. Traditionel kinesisk medicin mener, at ætiologien for søvnforstyrrelser for det meste er forårsaget af indre skader som følelser, diæt eller mangel på qi og blod, og at søvnforstyrrelser er tilbøjelige til at forårsage qi og bloddisharmoni i hjertet, leveren, galdeblæren, milten, maven og nyrerne samt ubalancen mellem yin og yang. Moderne medicin mener, at forekomsten af søvnforstyrrelser ofte er relateret til neurotransmittere, immunregulering, tarmflora, miljømæssige og psykologiske faktorer osv. Klinisk behandling er ofte baseret på medicinsk behandling suppleret med psykologiske og adfærdsmæssige interventioner.
Kontinuerlige søvnforstyrrelser vil forårsage kronisk træthed, hukommelsestab, lav immunitet, hjerte-kar-skader og stofskifteforstyrrelser og andre relaterede sygdomme og endda føre til selvmord i alvorlige tilfælde, og derfor spiller forbedring af søvnen en nøglerolle i reguleringen af menneskekroppens undersundhed, sænkning af forekomsten af relaterede epidemier og forbedring af folks livskvalitet.
I øjeblikket omfatter kemiske stoffer, der anvendes til behandling af søvnforstyrrelser, barbiturater, benzodiazepiner og ikke-benzodiazepiner osv. Disse lægemidler virker hurtigt og har en klar virkningsmekanisme, men langvarig brug af disse lægemidler er tilbøjelig til bivirkninger såsom resteffekt, amnesieffekt og abstinenseffekt osv. Til sammenligning kan kinesisk medicin forbedre søvnen. I modsætning hertil følger kinesisk medicin til forbedring af søvnforstyrrelser teorien om traditionel kinesisk medicin gennem justering af indre organer, qi, blod, yin og yang, så kroppen genopretter den normale tilstand.
I kinesisk medicinpraksis bruges naturlige medicinske urter eller (med) daglig mad ofte til at forbedre søvnen efter sammensætning og indtagelse, og brugen af naturlige fødevarer og medicinske ressourcer til at forbedre søvnforstyrrelser er meget sikker, ikke let at fremstå som modstand og afhængighed, og det er en bæredygtig form for langsom konditionering.
Brugen af naturlige fødevare- og medicinressourcer til korrekt formulering af fødevare- og medicinformler er ikke kun unødvendig for at ændre de traditionelle kostvaner, men opfylder også behovene for sikkerhed og sundhed, så det er meget respekteret af offentligheden. Kinesisk kostkultur og traditionel kinesisk medicinpraksis har akkumuleret et væld af metoder til håndtering af søvnforstyrrelser, og erfaringerne med at anvende mange fødevare- og lægemiddelressourcer er blevet registreret i de kanoniske bøger, og funktionerne af relaterede fødevare- og lægemiddelressourcer er blevet bekræftet i moderne medicinsk forskning.
Denne artikel opsummerer og analyserer typer, funktioner og sundhedsfødevareanvendelser af større fødevare- og lægemiddelressourcer, såsom almindelige fødevarer, fødevare- og lægemiddelafledte kinesiske urter og traditionelle kinesiske medicindiæter, som har den effekt, at de forbedrer søvnen, og det er hensigten at give visse referencer til den værdifulde udnyttelse af fødevare- og lægemiddelressourcer til at forbedre søvnfunktionen og forskning og udvikling af sundhedsfødevarer til at forbedre søvnfunktionen.
01
Fødevare- og lægemiddelressourcer til forbedring af søvn
Det står i Huangdi Neijing - Taisu, at "mad er mad på tom mave, og mad er medicin for patienter", hvilket er ideen om mad og medicin i kinesisk lægevidenskab. Fødevarer og lægemidler er bærere af ernæringsmæssige og funktionelle komponenter, og forbedringen af søvnfunktionen er ofte forbundet med de funktionelle komponenter, der findes i fødevarer og lægemidler, dvs. det materielle grundlag.
Traditionel madkultur og kinesisk medicinlitteratur har registreret et stort antal mad- og medicinressourcer med søvnforbedrende effekter, kinesiske medicindietter og deres anvendelser, og moderne medicinske og ernæringsmæssige studier har også opdaget de søvnforbedrende funktioner og mekanismer i mange mad- og medicinressourcer, som hovedsageligt er relateret til almindelige fødevarer, mad- og medicinhomologe kinesiske urter og kinesiske medicindietter.
1.1 Almindelig mad
Ifølge Sun Simiao kan "mad uddrive ondskaben og stabilisere de fem organer og glæde ånden og opfriske sindet for at kapitalisere blodet", hvilket indikerer, at mad ikke kun kan tilfredsstille sulten, men også helbrede sygdommen og konditionen. I de senere år har den genoprettende effekt af fødevarer og deres komponenter på menneskers sundhed fået stigende opmærksomhed og bekymring, og de søvnforbedrende funktioner og mekanismer i almindelige fødevarer er gradvist blevet undersøgt, og de almindelige fødevarer og deres funktionelle mekanismer opsummeret efter litteraturanalyse er vist i tabel 1.
Tabel 1 viser, at de fleste af de fødevarer, der forbedrer søvnen, indeholder tryptofan, melatonin, Ca og andre vigtige funktionelle eller ernæringsmæssige komponenter, f.eks. er hirse rig på tryptofan, som kan fremme syntesen af hypnotisk serotonin og derved hæmme hjernens ophidselse for at forbedre søvnen.
Ca hjælper hjernen med at udnytte tryptofan fuldt ud til at stabilisere humøret og hæmme de sympatiske nerver. Melatonin i vin kan regulere søvn- og vågenhedscyklussen og kan også modstå frie radikaler, hvilket er et vigtigt aktivt stof til at forbedre søvnkvaliteten, forbedre kroppens funktioner og øge livskvaliteten.
Det analyseres, at det materielle grundlag for den søvnforbedrende effekt af forskellige fødevarer ikke er det samme, og det spekuleres i, at mekanismen for regulering af søvnforstyrrelser med forskellige fødevarer måske ikke er den samme. Da daglig fødevareregulering af sub-sundhed ikke behøver at ændre forbrugernes levevaner og dermed muliggør kontinuerlig ernærings- og sundhedsintervention, har udviklingen af funktionelle fødevarer med søvnforbedrende effekter baseret på almindelige fødevarer gode markedsudsigter.
Tabel 1 De vigtigste funktionelle komponenter og deres virkningsmekanismer i almindelige fødevarer til forbedring af søvnen.

1.2 Kinesiske plantelægemidler af samme oprindelse som fødevarer og medicin
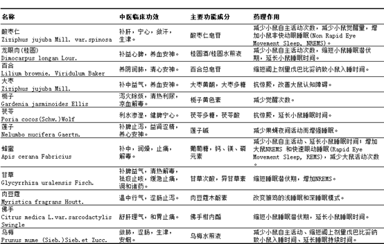
Både mad og medicin af kinesisk urtemedicin kaldes ofte mad og medicin med ressourcer, fra oldtiden til i dag mere opmærksomhed på at forbedre søvnfunktionen af mad og medicin med klasse af kinesiske urtemedicin er hovedsageligt sur jujube kerne, longan kød (kanel), lilje, jujube, gardenia, Poria, lotus osv, det meste af effekten af kinesisk medicin til at berolige ånden og genopfylde manglen er de vigtigste, effektive komponenter involveret i saponiner, flavonoider og polysaccharider og andre kemiske komponenter, den moderne farmakologimekanisme til at regulere neurotransmitterne. Den moderne farmakologiske mekanisme er baseret på regulering af neurotransmittere. Tabel 2 opsummerer typer, klinisk effekt, funktionelle komponenter og farmakologiske virkninger af de vigtigste fødevare- og lægemiddelhomologer af kinesiske plantelægemidler til forbedring af søvnfunktionen efter litteraturanalyse.
Tabel 2 Klinisk effekt i kinesisk medicin, vigtigste funktionelle komponenter og farmakologiske virkninger af kinesiske plantelægemidler af samme oprindelse til forbedring af søvnfunktionen.

Listen over kinesiske plantelægemidler, der både er fødevarer og medicin, er en officiel bekræftelse af erfaring og viden om udnyttelse af ressourcer med samme oprindelse som fødevarer og medicin og er en vigtig del af ressourcerne i traditionel kinesisk medicin. På grund af deres sikre indtagelse og højere effektivitet i forhold til at forbedre søvnen end almindelig mad, bruges homologe kinesiske plantelægemidler i vid udstrækning i den daglige sundhedspleje, helsekost og sundhedsfremmende medicinsk mad.
Det materielle grundlag for homologe urter involverer også saponiner, polysaccharider, terpenoider, alkaloider og andre kemiske sammensætninger, hvilket tyder på, at der er en mangfoldighed i virkningsmekanismen for at forbedre søvnen. På nuværende tidspunkt er de fleste undersøgelser af funktionen af fødevare- og lægemiddelhomologe urter til forbedring af søvn etableret på niveau med dyreforsøg, og evalueringen af adfærdsindekser for forsøgsdyr er hovedfokus, så forståelsen af deres relaterede funktionelle mekanismer skal stadig undersøges i dybden.
1.3 Kost inden for traditionel kinesisk medicin
Traditionel kinesisk medicin kost er en kombination af traditionel kinesisk medicin viden og daglig madlavning, ofte med høj sikkerhed kinesiske urter og almindelige fødevarer som råvarer, kogt og forarbejdet til en kost med terapeutiske sundhedseffekter. Traditionel kinesisk medicin kost er en af de vigtigste strategier for traditionel kinesisk medicin sygdomsforebyggelse og fitness, gennem "medicin med madsmag, mad til at hjælpe medicin" for at opnå effekten af omfattende regulering af forskellige menneskelige sygdomme.
Forbedre søvnfunktionen af kinesiske urtemedicinske råvarer er hovedsageligt at nære hjertet og berolige sindet og byen for at berolige sindet to kategorier, så berolige sindet klasse af kinesisk medicin måltid er ofte opdelt i nære hjertet og berolige sindet og byen for at berolige sindet to kategorier. Nære hjertet og berolige sindet medicinsk kost ofte til sur jujube nød, cypres kerne, lilje, lotusfrø, jujube, rose, osv. til sammensætning af råvarer, dens rolle er moderat, ingen toksiske bivirkninger, let at tjene i lang tid; tung by af berolige sindet medicinsk kost, der almindeligvis anvendes som råmateriale til sammensætning af knogler, magnetit, vermilion og andre kinesiske medicinske urter, med visse toksiske bivirkninger, bør ikke serveres i lang tid, betragtes ikke som en generel udvikling af funktionelle fødevarer som en ressource. Litteraturkilder, råvareformler, hovedeffekter og kliniske anvendelser af almindelige medicinske diæter til næring af hjertet og beroligelse af sindet er opsummeret i tabel 3.
I tabel 3 blev der samlet 12 medicinske kostformler til forbedring af søvnfunktionen. Analyseret ud fra kinesisk medicin er de fleste af kostformlerne baseret på de funktionelle råvarer fra mad- og medicinressourcer til at nære hjertet og berolige sindet med ingredienser som at nære hjertet og styrke milten som bærere, som er rolige i naturen og egnede til brug i qi-, blod-, yin- og yang-mangler osv.Den moderne funktionelle analyse er baseret på forbedring af mave-tarmkanalens funktion og styrkelse af immunsystemet som den vigtigste styringsmekanisme, hvilket er mest velegnet til hjertebanken, søvnløshed, Moderne funktionel analyse tager forbedring af mave-tarmfunktionen og styrkelse af immuniteten som den vigtigste reguleringsmekanisme.
Kinesisk medicin kost vil forbedre søvn af kinesiske urter og mad i ernæring, effektivitet og sensorisk anvendelse af en rimelig kombination, ikke kun behøver ikke at ændre de traditionelle kostvaner, men også for at styrke kroppen, forebyggelse og behandling af sygdomme, kan være godt integreret i det daglige liv, forbrugernes acceptabilitet.
Baseret på kinesisk medicin kostudvikling i overensstemmelse med moderne krav til sundhedsfødevarer eller specielle sundhedsfødevarer har en god gennemførlighed og høj pålidelighed, er en del af sundhedsplejefunktionen i den rolige klasse kost blevet verificeret. Shao Yuan fandt, at tilføjelsen af Ganmai Dazao Tang til tilfældigt udvalgte postpartum kvindelige patienter behandlet med Ganmai Dazao Tang i 2 uger effektivt kunne forbedre søvnforstyrrelserne hos postpartum kvinder og korrigere tilstanden af depression, og effektiviteten af behandlingen er værd at bekræfte. Gennem klinisk observation fandt Liu Yuan og Li Xianxiao, at anvendelsen af Erxian Tang kombineret med Ganmai Dazao Tang og Ganmai Dazao Tang kombineret med Sour Jujube Ren Tang effektivt kan forbedre søvnkvaliteten hos patienter med menopausal søvnløshed, og den kliniske effekt er bestemt.
Tabel 3 Litteraturkilde, råmaterialesammensætning, klinisk effekt og klinisk anvendelse af 12 kinesiske medicinske kostrecepter til at nære hjertet og berolige sindet.
Listen over kinesiske plantelægemidler, der både er fødevarer og medicin, er en officiel bekræftelse af erfaring og viden om udnyttelse af ressourcer med samme oprindelse som fødevarer og medicin og er en vigtig del af ressourcerne i traditionel kinesisk medicin. På grund af deres sikre indtagelse og højere effektivitet i forhold til at forbedre søvnen end almindelig mad, bruges homologe kinesiske plantelægemidler i vid udstrækning i den daglige sundhedspleje, helsekost og sundhedsfremmende medicinsk mad.
Det materielle grundlag for homologe urter involverer også saponiner, polysaccharider, terpenoider, alkaloider og andre kemiske sammensætninger, hvilket tyder på, at der er en mangfoldighed i virkningsmekanismen for at forbedre søvnen. På nuværende tidspunkt er de fleste undersøgelser af funktionen af fødevare- og lægemiddelhomologe urter til forbedring af søvn etableret på niveau med dyreforsøg, og evalueringen af adfærdsindekser for forsøgsdyr er hovedfokus, så forståelsen af deres relaterede funktionelle mekanismer skal stadig undersøges i dybden.
1.3 Kost inden for traditionel kinesisk medicin
Traditionel kinesisk medicin kost er en kombination af traditionel kinesisk medicin viden og daglig madlavning, ofte med høj sikkerhed kinesiske urter og almindelige fødevarer som råvarer, kogt og forarbejdet til en kost med terapeutiske sundhedseffekter. Traditionel kinesisk medicin kost er en af de vigtigste strategier for traditionel kinesisk medicin sygdomsforebyggelse og fitness, gennem "medicin med madsmag, mad til at hjælpe medicin" for at opnå effekten af omfattende regulering af forskellige menneskelige sygdomme.
Forbedre søvnfunktionen af kinesiske urtemedicinske råvarer er hovedsageligt at nære hjertet og berolige sindet og byen for at berolige sindet to kategorier, så berolige sindet klasse af kinesisk medicin måltid er ofte opdelt i nære hjertet og berolige sindet og byen for at berolige sindet to kategorier. Nære hjertet og berolige sindet medicinsk kost ofte til sur jujube nød, cypres kerne, lilje, lotusfrø, jujube, rose, osv. til sammensætning af råvarer, dens rolle er moderat, ingen toksiske bivirkninger, let at tjene i lang tid; tung by af berolige sindet medicinsk kost, der almindeligvis anvendes som råmateriale til sammensætning af knogler, magnetit, vermilion og andre kinesiske medicinske urter, med visse toksiske bivirkninger, bør ikke serveres i lang tid, betragtes ikke som en generel udvikling af funktionelle fødevarer som en ressource. Litteraturkilder, råvareformler, hovedeffekter og kliniske anvendelser af almindelige medicinske diæter til næring af hjertet og beroligelse af sindet er opsummeret i tabel 3.
I tabel 3 blev der samlet 12 medicinske kostformler til forbedring af søvnfunktionen. Analyseret ud fra kinesisk medicin er de fleste af kostformlerne baseret på de funktionelle råvarer fra mad- og medicinressourcer til at nære hjertet og berolige sindet med ingredienser som at nære hjertet og styrke milten som bærere, som er rolige i naturen og egnede til brug i qi-, blod-, yin- og yang-mangler osv.Den moderne funktionelle analyse er baseret på forbedring af mave-tarmkanalens funktion og styrkelse af immunsystemet som den vigtigste styringsmekanisme, hvilket er mest velegnet til hjertebanken, søvnløshed, Moderne funktionel analyse tager forbedring af mave-tarmfunktionen og styrkelse af immuniteten som den vigtigste reguleringsmekanisme.
Kinesisk medicin kost vil forbedre søvn af kinesiske urter og mad i ernæring, effektivitet og sensorisk anvendelse af en rimelig kombination, ikke kun behøver ikke at ændre de traditionelle kostvaner, men også for at styrke kroppen, forebyggelse og behandling af sygdomme, kan være godt integreret i det daglige liv, forbrugernes acceptabilitet.
Baseret på kinesisk medicin kostudvikling i overensstemmelse med moderne krav til sundhedsfødevarer eller specielle sundhedsfødevarer har en god gennemførlighed og høj pålidelighed, er en del af sundhedsplejefunktionen i den rolige klasse kost blevet verificeret. Shao Yuan fandt, at tilføjelsen af Ganmai Dazao Tang til tilfældigt udvalgte postpartum kvindelige patienter behandlet med Ganmai Dazao Tang i 2 uger effektivt kunne forbedre søvnforstyrrelserne hos postpartum kvinder og korrigere tilstanden af depression, og effektiviteten af behandlingen er værd at bekræfte. Gennem klinisk observation fandt Liu Yuan og Li Xianxiao, at anvendelsen af Erxian Tang kombineret med Ganmai Dazao Tang og Ganmai Dazao Tang kombineret med Sour Jujube Ren Tang effektivt kan forbedre søvnkvaliteten hos patienter med menopausal søvnløshed, og den kliniske effekt er bestemt.
Tabel 3 Litteraturkilde, råmaterialesammensætning, klinisk effekt og klinisk anvendelse af 12 kinesiske medicinske kostrecepter til at nære hjertet og berolige sindet.

Funktionelle mekanismer i fødevare- og lægemiddelressourcer til forbedring af søvn
Erfaringerne med traditionel kinesisk medicin til regulering af søvnforstyrrelser stammer fra resultaterne af langvarig praksis og observation af mennesker, og funktionen og virkningsmekanismen af relaterede fødevarer og lægemiddelressourcer er gradvist blevet verificeret i moderne eksperimentelle studier. Ifølge den omfattende analyse af litteraturen involverer forbedring af søvn med naturlige fødevarer og lægemiddelressourcer hovedsageligt mekanismerne for neurotransmitterregulering, immunregulering og justering af tarmfloraen.
2.1 Regulering af neurotransmittere
2.1.1 γ-aminosmørsyre (GABA)
GABA er en bredt distribueret i hvirveldyr, planter og mikroorganismer i ikke-proteinaminosyrerne, er en stærk neurohæmmende aminosyre med beroligende, hypnotisk, antikonvulsiv og blodtrykssænkende fysiologiske effekter. Wang Liling et al. fandt ud af, at røde dadler forbedrer søvnen med sin rige GABA-aktive ingrediens.
GABA-receptor er en Cl-kanal, dens aktivering vil føre til åbning af Cl-kanal, øge cellemembranens permeabilitet for Cl-, så Cl-strømmen ind i nervecellerne forårsaget af hyperpolarisering af cellemembranen, hæmning af neuroncelleagitation for at opnå den beroligende-hypnotiske effekt. GABAA-receptoren er også kendt som γ-aminosmørsyre type A-receptor, og dens endogene ligand er GABA.
Shah et al. fandt, at Poria cocos-syre kunne hæve niveauet af Cl- og øge niveauet af GABAA-receptor α- og β-underenhedsproteiner i primære dyrkede neuronale celler i rottehypothalamus og dermed forbedre den hypnotiske effekt, der fremkaldes af pentobarbital hos rotter.
Nam et al. fandt, at methanolisk ekstrakt af longan forbedrede den hypnotiske effekt af pentobarbital hos mus, og virkningsmekanismen var at øge GABAA-receptorens følsomhed over for pentobarbital gennem direkte aktivering af GABAA-receptoren eller øge udtrykket af underenheden af GABAA-receptoren for at forbedre søvneffekten. Det er også blevet rapporteret i litteraturen, at GABA kan forbedre søvnen gennem tarm-hjerne-aksen, hjernevævets permeabilitet og dets metabolitter in vivo.
Som funktionel ingrediens blev GABA anerkendt som en ny fødevareingrediens af sundhedsministeriet i 2009 og bruges nu i vid udstrækning i fødevare- og medicinalindustrien.
2.1.2 5-hydroxytryptamin (5-HT)
5-HT er en hæmmende neurotransmitter, der findes bredt i pattedyrvæv, hovedsageligt fordelt i pinealkirtlen og hypothalamus, og er involveret i reguleringen af fysiologiske funktioner som nociception, søvn og kropstemperatur osv. 5-HT produceres hovedsageligt af cellerne i nucleus tractus solitarius, og det spiller en vigtig rolle i slow-wave-søvn.
Undersøgelser har vist, at efter elektrodestruktion af den forreste del af nucleus accumbens bliver dyrene søvnløse, og den langsomme søvn reduceres betydeligt; men efter injektion af 5-hydroxytryptophan (5-HTP) bliver søvnen genoprettet til normal. Tryptofan og 5-HTP er begge forstadier til 5-HT, og tryptofan katalyseres af tryptofanhydroxylase for at generere 5-HTP, som derefter katalyseres af 5-HTP-decarboxylase og pyridoxin-cofaktorenzym for at generere 5-HT. Derfor er mekanismen for forbedring af søvnen gennem indtagelse af tryptofanrige fødevarer som mælk og hirse relateret til 5-HT.
Litteraturen tyder på, at 5-HT kan fremme både ophidselse og slow-wave-søvn, hvilket er relateret til den aktiverede 5-HT-receptorundertype. Xiao Weihua fandt ud af, at cypreskerneolie kan forbedre søvnen gennem tre veje: 5-HT, noradrenalin (NE) og dopamin (DA). 5-HT-vejen kan forbedre søvnen ved at fremme frigivelsen af 5-HT fra den suprachiasmatiske kerne for at fremme slow-wave-søvn eller ved at fremme den accelererede frigivelse af 5-HT fra den infrachiasmatiske kerne for at udløse REMS i NE-systemet i den nederste del af macula densa.
Huang Jiecong et al. fandt, at Foshan Ning Shen-formlen (Foshan, Lily, Jujube nut, Poria og Lotus seed) kunne forbedre søvnen ved at øge indholdet af 5-HT og opregulere ekspressionsniveauet af 5-HT1AR-protein og mRNA. Det viste sig, at sur jujube-kernesuppe kunne reducere tiden for frivillig aktivitet hos rotter, og dens mekanisme til forbedring af søvnen var relateret til udtrykket af 5-HT1AR og 5-HT2AR.
2.1.3 Noradrenalin (NE) og dopamin (DA)
NE er en neurotransmitter, der regulerer søvn-vågen-processen, og dens frigivelse topper i vågen tilstand, begynder at falde i NREMS-tilstanden og falder til et minimum i REMS-tilstanden. Mange lægemidler, der bruges til at behandle søvnløshed, virker ved at hæmme NE for at påvirke signaleringen.
NE findes hovedsageligt i cellerne i blue-spot-regionen og spiller en vigtig rolle i hurtigbølgesøvn. Hvis hovedet af den blå plet ødelægges, viser EEG søvnlignende synkroniseret langsom bølge; hvis midten og bagsiden af den blå plet ødelægges, forsvinder den hurtige bølgesøvn. DA er forløberen for syntetisering af NE in vivo, og det antages generelt, at når DA-neuroner ophidses, øges ophidselsen, og søvnen mindskes hos dyret; omvendt øges søvnens varighed.
DA-vejen kan forbedre musenes søvnkvalitet ved at regulere DA-indholdet i mellemhjernen og hæmme aktiviteten af DA-neuroner i hjernen. Xiao Weihua fandt ud af, at NE-vejen i cypresfrøolie fremmer frigivelsen af NE i den midterste og nederste del af den blå plet og dermed fremmer REMS; Kang Lu et al. fandt ud af, at gardenia sort bønnesuppe og Tianwang Xinxin Tonic Dan kan regulere indholdet af NE og 5-HT og dermed forbedre musenes søvn.
2.1.4 Glutaminsyre (Glu)
Glu er en af de mest udbredte excitatoriske neurotransmittere i hjernen og spiller en vigtig rolle i centralnervesystemet. Når en nerveimpuls overføres til en nerveende, frigøres Glu fra den præsynaptiske membran og diffunderer hurtigt ind i synapsen, hvor det binder sig til receptoren og åbner Na+- og K+-kanalen, hvilket resulterer i en exciterende effekt.
Litteraturen antyder, at Glu har en høj affinitet for N-methyl-D-aspartat-receptor (NMDA-receptor), hvilket kan forårsage gentagen åbning af NMDA-receptorkanaler, hvilket resulterer i Ca2+ indadgående strøm og frigivelse af intracellulær Ca2+ fra cellerne forårsaget af aktivering af Glu-receptoren, hvilket resulterer i en vedvarende stigning i den intracellulære koncentration af Ca2+, som igen kan føre til søvnforstyrrelser. Du Chenhui et al. fandt, at sur jujube-kerne kunne reducere Glu-indholdet i rotter betydeligt, og det kan antages, at dens funktionelle mekanisme er relateret til reguleringen af Glu-indholdet.
Derudover fandt Zhang Shunbo et al. ud af, at den samlede saponin i sur jujube-kernen kunne reducere den excitatoriske neurotoksicitet i hjernen ved at nedregulere indholdet og forholdet mellem to neurotransmittere, Glu og GABA, for at opnå effekten af forbedret søvn, hvilket indikerede, at sur jujube-kernen kunne spille en beroligende-hypnotisk rolle gennem Glu- og GABA-mekanismen.
GABA er en stærk neuroinhiberende aminosyre, mens Glu er en exciterende neurotransmitter. Derfor virker mange søvnforbedrende midler ved at forbedre den excitatoriske/hæmmende metaboliske ubalance mellem Glu/GABA og regulere forholdet mellem Glu/GABA.
2.1.5 Melatonin
Melatonin er et aminhormon, der produceres af koglekirtlen hos pattedyr og mennesker, og som reducerer tidspunktet for opvågning og tidspunktet for indsovning. Melatonin regulerer søvnen ved at aktivere MT1- og MT2-receptorerne, hvor MT1 hovedsageligt hæmmer neuronal aktivitet og regulerer søvnen, og MT2 hovedsageligt er involveret i døgnrytmen. Rodriguez-Naranjo et al. fandt ud af, at melatonin blev dannet i vin under gæringsprocessen, og at indtagelse af vin derfor kunne hjælpe med at forbedre søvnen.
Valnødder er rige på tryptofan og melatonin, og fødevarebåren tryptofan kan i sidste ende omdannes til melatonin i kroppen, så valnødder kan forbedre søvn- og melatoninmekanismen. På nuværende tidspunkt er melatonins fysiologiske funktion, især som kosttilskud, blevet grundigt undersøgt i ind- og udland, hvilket indikerer, at det har mange fysiologiske funktioner som forbedring af søvn, regulering af jetlag, anti-aging, immunregulering, antitumor og så videre.
2.1.6 Andre neurotransmittere
Neurotransmittere som nitrogenoxid (NO), acetylcholin (Ach) og histamin kan også deltage i reguleringen af søvn-vågen-cyklussen, og reguleringen af deres indhold kan forbedre søvnen. Huang Lili et al. fandt, at Sibisan kan øge NO-indholdet og nitrogenoxidsyntase (NOS)-aktiviteten i hele hjernen hos mus betydeligt; at øge det endogene NO-indhold i en passende mængde kan forlænge søvntiden og forkorte søvnlatensperioden hos mus, hvilket indikerer, at Sibisan kan spille funktionen med at forbedre søvnen ved at øge NO-indholdet og øge aktiviteten af NOS i en passende mængde.
Sun Yina et al. fandt, at ginseng, Acorus calamus og ginseng-acorus calamus-par kunne forlænge søvntiden og forkorte musens søvnlatensperiode, og der var signifikante forskelle i Ach-indhold og acetylcholin transferase (ChAT)-aktivitet mellem interventionsgruppen med kinesisk medicin og søvndeprivationsgruppen, hvilket indikerede, at den beroligende effekt af ginseng-acorus calamus var relateret til reguleringen af Ach-indhold.
2.2 Immunmodulation
Når bakterie- og virusinfektioner aktiverer kroppens immunfunktion og også fremmer søvnen, kan dens immunmodulerende stoffer virke på centralnervesystemet og dermed påvirke søvnprocessen, og mange immunforstærkende midler kan også øge søvnen.Imeri et al. har vist, at interleukin 1 (IL-1) kan interagere med centralnervesystemet og dermed fremme reguleringen af normal søvn.2.2.2.3.1 Virkningerne af ginseng-calamus-beroligende midler på søvnen er ikke begrænset af tilstedeværelsen af tumornekrosefaktor (TNF).
Tumornekrosefaktor (TNF) er også et af immunsystemets vigtige cytokiner, som kan være involveret i reguleringen af NREMS og fremme søvn ved at forbedre 5-HT-systemets funktion. Wang Wanli fandt, at ginsenosid Rb1 kan regulere udtrykket af IL-1β og TNF-α i hippocampus og hypothalamus hos rotter og dermed ændre søvnstrukturen, hvilket indikerer, at ginsenosid Rb1 kan være relateret til reguleringen af immuncytokiner.
2.3 Regulering af tarmfloraen
Tarmfloraen er en vigtig del af den menneskelige mave-tarmkanal og en vigtig deltager i hjerne-tarm-aksen. Reynolds et al. mener, at søvn har et tæt forhold til tarmfloraen, og at en kort periode med søvn udløser en fysiologisk stressrespons, og både fysiologisk og psykologisk stress kan forstyrre tarmfloraens normale funktion. Tarmfloraen kommunikerer derefter med centralnervesystemet gennem neurale, immune og endokrine veje og påvirker dermed hjernens funktion og adfærd.
Jackson et al. fandt, at en forbedring af fordelingen af tarmmikroorganismer var effektiv til at forbedre søvn og humør. Chen Tingqiang fandt, at oligosaccharider fra banan kan justere sammensætningen af tarmens mikroflora, og at bananens evne til at forbedre søvnen kan hænge sammen med dens evne til at forbedre tarmfloraen.
03
Anvendelse af helsekost og ressourcer til at forbedre søvnen
Ifølge den særlige søgeplatform for fødevareinformation på hjemmesiden for State Market Supervision Administration er i alt 594 helsekostprodukter med søvnforbedrende funktion blevet godkendt til registrering i Kina. Ved at analysere og opsummere funktionerne og formlerne for alle produkterne viser det sig, at flere helsekostprodukter med søvnforbedrende funktion er blevet godkendt til at forbedre immuniteten, forbedre mave-tarmkanalens funktion (afføringsmiddel) og hjælpe med at sænke blodtrykket osv. Fordelingen af funktionerne er vist i fig. 1. Fordelingen af produktfunktioner er vist i figur 1.
Hyppigheden af fordelingen af funktioner i helsekostprodukter med funktionen at forbedre søvnen kommer før funktionerne at styrke immunforsvaret, forbedre mave-tarmfunktionen (afføringsmiddel) og hjælpe med at sænke blodtrykket, og det kan antages, at forbedring af søvnen kan være mere forbundet med andre funktioner eller mekanismer, der er nævnt ovenfor. Søvnforstyrrelser påvirker immunforsvaret, mave-tarmfunktionen og de inflammatoriske processer, og ændringer i tarmfloraen kan også påvirke søvnen.
Ali et al. fandt, at søvnkvaliteten var stærkt korreleret med inflammation i tarmslimhinden, og forekomsten af søvnforstyrrelser hos patienter med aktiv inflammatorisk tarmsygdom var så høj som 100%; 61% af patienterne med ledsagende søvnforstyrrelser i remission havde endoskopisk histologisk inflammation i slimhinden. Nan Wang et al. konkluderede, at næringsstoffer kan metaboliseres til små molekyler, såsom GABA og 5-HT, efter at være blevet absorberet og udnyttet af tarmmikroorganismer, som kan føres tilbage til centralnervesystemet gennem vagusnerven, hvilket realiserer kommunikationen mellem tarmene og hjernen og dermed påvirker søvnen.
Peng Wei et al. opsummerede og analyserede også, at tarmflora og søvnforstyrrelser kan interagere med hinanden gennem de neurologiske, endokrine, immune og metaboliske veje i tarm-hjerne-aksen, for eksempel kan tarmfloraen fremme søvn ved at forbedre evnen til IL-1 og TNF-α.
Figur 1: Frekvensfordelingen af søvnforbedrende helsekostprodukter kan bruges til at udforske sammenhængen mellem søvn og forskellige sundhedsproblemer fra et andet perspektiv samt det synergistiske forhold mellem søvnforbedrende og andre sundhedsfunktioner.
Figur 1 Statistik over antallet af helsekostprodukter til forbedring af søvnen

Gennem analysen af råvareformlen i helsekost til forbedring af søvnen viser det sig, at de mest anvendte fødevare- og lægemiddelressourcer i helsekost til forbedring af søvnen i rækkefølge er jujubefrø, melatonin, schizandra, asparges, perle, farnesol, lilje osv. og de fleste af dem er for det meste baseret på anvendelsen af sammensatte recepter på traditionelle kinesiske lægeurter. Melatoninbaserede helsekostprodukter til forbedring af søvnen er hovedsageligt melatonin i enkeltformler og melatonin + vitaminer.
Figur 2 viser resultaterne af frekvensanalysen af anvendelsen af 7 vigtige råvarer i formlen for helsekost til forbedring af søvnen. Figur 2 viser, at bortset fra melatonin er de kinesiske plantelægemidler, der har den højeste anvendelsesfrekvens i formlen, i rækkefølge jujubekerner, schizandra chinensis, tianmai, perle, farzhi og liljekonval, og anvendelsesfrekvensen af fødevare- og lægemiddelressourcer afspejler til en vis grad værdien og status af de relevante ressourcer i anvendelsen af helsekost til forbedring af søvnen, og anvendelsesfrekvensen indikerer, at ressourcerne kan bruges til at forbedre søvnen. Anvendelsesfrekvensen viser, at blandt de kinesiske plantelægemidler, der kan bruges i helsekost, anvendes Schisandra chinensis og Tianma hyppigere; og sur jujube-kerne og liljekonval har bedre anvendelsesmuligheder som kinesiske plantelægemidler i den homologe kategori af fødevarer og medicin.
Fig. 2 Fordeling af brugsfrekvensen af de vigtigste råvarer til helsekost for at forbedre søvnen

Konklusion
Søvnforstyrrelser er en moderne kronisk epidemisk sygdom med snigende debut og lang varighed, som alvorligt truer menneskers sundhed. Naturlige fødevarer og medicinressourcer har bedre effekt og højere sikkerhed i forhold til at forbedre søvnen, hvilket er i tråd med det moderne sundhedskoncept om naturligt, grønt og sundt.
Kinesisk medicin er en stor skattekiste, og dens resultater stammer alle fra praktisk forskning i den virkelige verden med høj praktisk anvendelsesværdi. Udviklingen af sikker og effektiv helsekost baseret på naturlige fødevare- og medicinressourcer som råmaterialer, moderne fødevareteknologi kombineret med brugen af kinesisk medicin og moderne ernæringsteori har gode markedsudsigter.
Moderne medicinsk forskning har fundet, at de funktionelle komponenter i fødevarer og medicinressourcer til forbedring af søvn hovedsageligt involverer tryptofan, melatonin, Ca, saponiner, flavonoider, polysaccharider osv.; dens virkningsmekanisme involverer hovedsageligt neurotransmitterregulering, immunregulering, tarmflorajustering osv. og der er også et komplekst samspil mellem hver funktion og mekanisme.
Med den dybdegående undersøgelse af de funktionelle komponenter og mekanismer i moderne medicin vil mangfoldigheden af aktive komponenter og funktionelle mekanismer i fødevarer og lægemiddelressourcer til forbedring af søvn blive analyseret yderligere, især forventes sammenhængen mellem forbedring af søvn og forbedring af immuniteten, forbedring af mave-tarmfunktionen, sænkning af blodtrykket og andre funktioner.