På grund af tilstedeværelsen af naturlige farvestoffer og urenheder, der opstår under forarbejdning og opbevaring, kan spiselige fedtstoffer og olier have nogle negative virkninger på deres udseende, dybdeforarbejdning og stabilitet. Derfor er affarvning nødvendig i raffineringsprocessen af spiselige fedtstoffer og olier.
Den almindeligt anvendte affarvningsmetode i olie- og fedtforarbejdning er Metode til affarvning ved hjælp af adsorptionsom udnytter den selektive adsorptionseffekt af visse stoffer (affarvningsmidler) på nogle pigmenter for at fjerne pigmenterne og andre urenheder i olier og fedtstoffer. Almindeligt anvendte affarvningsmidler er aktiveret hvidt ler, ujævnt ler, aktivt kul, zeolit, forsuret aske fra risskaller, karboniseret aske fra bønneskaller osv. Blandt dem er aktiveret hvidt ler det mest anvendte.
- Aktiveret hvid jord er naturlig bleget jord, der er syrnet med stærk uorganisk syre, og aktivitetsgraden er kraftigt forbedret. Det har stærk adsorptionskapacitet for klorofyl og andre kolloide stoffer og har stærkere adsorptionskapacitet for alkaliske og polære atomgrupper. Men samtidig har det aktiverede hvide ler også olieabsorption, efter affarvning og filtrering af affald af hvidt ler indeholdende 25% til 40% olie, og på grund af den høje aktivitet vil det komme i kontakt med den aktiverede hvide lerolie og fedt delvist hydrolyse, hvilket resulterer i affarvning af olie og fedt syreprisstigninger. Forskning viser, at tilsætning af 1% af aktiveret hvidt ler kan øge syreværdien (KOH) af affarvet olie med 0,01 mg/g.
I affarvningsprocessen er tilsætningsmængden af aktiv hvid jord generelt 1% til 7% af oliens vægt. Hvidjordsdosering er for lille, kan ikke opnå den forventede affarvningseffekt; hvidjordsdosering er for meget, vil føre til øget skade på olien, affarvet oliesyreværdi tilbage til stigningen, peroxidværdien stiger og med for stærk hvidjordssmag, så den efterfølgende oliedeodoriseringssektion af processens vanskeligheder. Derfor er et af de største problemer i affarvningsprocessen for aktiveret hvidt ler, hvordan man yderligere reducerer brugen af hvidt ler og forbedrer affarvningshastigheden under forudsætning af at garantere affarvningseffekten.
For at løse dette problem har forskere inden for olie- og fedtteknologi udforsket og foreslået en række metoder, såsom: aktiveret hvid jord blandet med andre affarvningsmidler; den aktiverede hvide jord for at forbedre; affarvningsprocessen og udstyret for at forbedre, har opnået visse resultater. Forfatteren introducerede de to filterhjælpemidler, diatoméjord og perlit, og analyserede deres anvendelse i affarvningsprocessen af aktiveret hvid jord for at skabe et fundament for yderligere forskning.
Egenskaber og anvendelse af filterhjælpemidler
Filterhjælp er et hårdt og fint knust i varierende grad af hjælpepulverkornmateriale, der kan danne en løs struktur af filterkagen, og i driftstrykområdet er næsten inkomprimerbar, kan reducere kagens eller filtermediets modstand. Filterhjælpemidler, der anvendes i fødevareindustrien, skal være inerte og ikke-giftige, kan ikke indeholde organiske og uorganiske stoffer, der kan opløses af filtratet og mikroorganismerne, til filtratet af farven og smagen af den lille indvirkning. Olier og fedtstoffer affarvningsproces almindeligt anvendte filterhjælpemidler er diatoméjord og perlit.
1、Diatomaceous earth filterhjælpemiddel
Naturlig diatoméjord er en encellet vandplante efter silikatresternes død af sedimentet, hvis vigtigste kemiske sammensætning er silica og et lille antal urenheder. Diatoméjordfilterhjælpemiddel er baseret på behovet for at vælge en bestemt kvalitet af diatoméjord gennem forsuringsprocessen, tilføje andre tilsætningsstoffer og andre processer og derefter efter tørring eller kalcinering og lavet af en klasse af pulverformige stoffer.
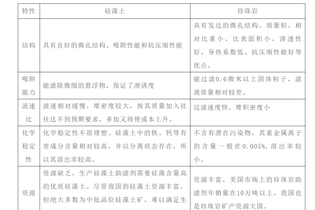
Diatoméjordfilterhjælpemiddel er et pulverformigt produkt sammensat af skiver, rør og uregelmæssigt formede partikler, som har unik mikroporøs struktur, forskellig partikelstørrelsesfordeling, stort specifikt overfladeareal og stabile kemiske egenskaber, så væsken, der skal filtreres for at opnå et højt strømningshastighedsforhold, og kan filtrere fine suspenderede faste stoffer ud, og de mindste urenhedspartikler kan tilbageholdes fra 0,1 til 1um.
Kagelaget, der dannes af diatoméjordfilterhjælpemiddel, har en høj grad af permeabilitet og adsorption, hvilket forbedrer opfangningsnøjagtigheden og behandlingskapaciteten. Anvendt forskning viser, at diatoméjordfilterhjælpsfiltrering kan fjerne faste partikler, suspenderet stof, kolloide partikler, bakterier og vira osv., Og dens filtreringseffekt er hovedsageligt den mekaniske tilbageholdelse og adsorption af urenheder. Diatoméjordfilterhjælpemiddel er blevet brugt i vid udstrækning inden for fødevarebrygning, medicin, olie, kemisk industri og vandbehandling og andre sektorer, de vigtigste anvendelsesområder er øl, medicin (til antibiotika, plasma, vitaminer, syntetiske lægemidler, injektionsfiltrering), vandfiltrering, olie- og fedtindustri, organiske opløsninger, maling og farvestoffer, gødning, syrer, baser, krydderier, sukker, alkohol og så videre.
2. perlit-filterhjælpemiddel
Perlit er en slags sur kiselholdig vulkansk glaslava, der indeholder krystallinsk vand, hvis vigtigste kemiske sammensætning er SiO2 og en lille mængde kaliumoxid, natriumoxid, magnesiumoxid, calciumoxid, aluminiumoxid og organiske urenheder. Perlitfilterhjælpemiddel er en bestemt kvalitet af perlitråmaterialer, kalcineringsbehandling ved høj temperatur, så det krystallinske vand fordampes, volumenet af hurtig ekspansion, dannelsen af udvidet perlit og derefter efter slibning og screening.
Perlite filterhjælpemiddel er et hvidt fast pulver, der består af meget uregelmæssige krøllede flagerpartikler, der er kendetegnet ved lav vægt, lille specifik tyngdekraft, lille specifikt overfladeareal, god permeabilitet, lav varmeledningsevne og god kemisk stabilitet. Det kan bruges til filtrering af fødevarekvalitet, fordi det ikke indeholder potentielle forurenende stoffer, og dets indhold af tungmetalioner er generelt 0,005%. Porøsiteten af den dannede filterkage er 80% til 90%, der er et stort antal kapillære porer mellem partiklerne, i filtratet langsigtet stabil og hurtig filtrering på samme tid, det kan fastholde partikler på 0,6 mikron eller mere og spille rollen som adsorption af urenheder, afklaring af filtratet. Perlitfilterhjælpemiddel anvendes i vid udstrækning i olie-, kemikalie-, farmaceutisk-, fødevare- og drikkevare- og spildevandsbehandlingsindustrier.
Anvendelse af filterhjælpemiddel i affarvningsprocessen for spiselig olie
1 、 Fremgangsmåde
Filterhjælpemidler bruges normalt på tre måder: forbehandling af filtrering, gyllefiltrering og forbehandling og gyllefiltrering.
(1) Filtrering før belægning
Forudmålte filterhjælpemidler og den rigtige mængde rent vand eller gylle i påfyldningstønden blandes til en suspension og derefter pre-coating-cyklus. Når filtratets klaringsgrad når kravene, kan gyllen filtreres. På dette tidspunkt spiller forbelægningen direkte rollen som medium, denne metode er generelt anvendelig til dyb filtrering. Filtersengens tykkelse er generelt 3 ~ 80 mm.
(2) Filtrering med gylle
Bland først gylle og filterhjælpemiddel, og før det derefter gennem filteret til filtrering. Filterhjælpemidler og faste stoffer i gyllen akkumuleres sammen på overfladen af filterlaget for at danne et filterlag, så filtrering kan opretholde en relativt stabil filtreringshastighed. På dette tidspunkt bestemmes tilsætningen af filterhjælpemidler, dets partikelstørrelse kun af de forskellige egenskaber ved de faste stoffer i gyllen, men ikke påvirket af filterets form.
(3) Pre-coating og doseringsfiltrering
Forbelægning og tilsætning i to trin: Forbelægningens tykkelse er generelt 2 ~ 3 mm, dens vigtigste rolle er at beskytte filtermaterialet mod forurening og at sikre, at filtratet kan afklares i filtreringsøjeblikket til tilsætning af filtrering. Forbelægningens tykkelse og struktur er særlig vigtig i hele filtreringsprocessen. Efter afslutningen af forbelægningen, der skal filtreres opslæmning i filteret, skal der samtidig tilsættes vægten af opslæmningen 0,1% til 2,0% af filterhjælpen. I filtreringsprocessen flyder filterhjælpen og urenhedspartiklerne i opslæmningen for at danne en løs porøs kage for at opretholde en økonomisk filtreringshastighed. Tilføj mængden af hvor meget afhænger af antallet af partikler af urenheder og deres kompressibilitet, kompressionshastighed af urenheder, filterhjælpemidler for at tilføje en tilsvarende stigning.
For filterpressen bør den ideelle tilsætningsmængde være, når filtreringstrykket når det nominelle tryk, dannelsen af kagen er dybest set fyldt med det tilladte restrum i filterpressen, så en filtreringscyklus er afsluttet, og filterpressen går ind i rengøringsfasen. I denne undersøgelse blev metoden til gyllefiltrering vedtaget, for det første blev det købte diatomitfilterhjælpemiddel og perlitfilterhjælpemiddel blandet med aktiveret hvidt ler i henhold til en bestemt andel, og derefter blev de anvendt på sektionen for affarvning af spiselig olie og derefter filtreret ved den konventionelle proces, og de relaterede parametre blev registreret, og virkningerne af de to slags filterhjælpemidler blev sammenlignet (tabel 1).

Undersøgelsen viser, at begge filterhjælpemidler kan øge filtreringshastigheden og forlænge filterkagens filtreringscyklus, når de anvendes til affarvning af aktiveret hvidt ler. Blandt dem er effekten af perlitfilterhjælpemiddel til forbedring af filtreringshastigheden og forlængelse af filterkagens filtreringscyklus bedre end for diatoméjordfilterhjælpemiddel, men på grund af forskellen i partiklernes sammensætning er adsorptionseffekten af diatoméjordfilterhjælpemiddel bedre, og den afkolorerede olie efter filtrering er mere afklaret.

Konklusion
(1) Filterhjælpemiddel har også en vis adsorptionseffekt, og tilsætning af filterhjælpemiddel kan passende reducere mængden af aktiveret autoklave.
(2) Tilsætning af filterhjælpemiddel kan forbedre affarvnings- og filtreringshastigheden for aktiveret hvidt ler godt for at forbedre produktkvaliteten.
(3) Effekten af perlitfilterhjælpemiddel til forbedring af filtreringshastigheden og forlængelse af filterkagens filtreringscyklus er relativt bedre end for diatoméjordfilterhjælpemiddel, men adsorptionseffekten af diatoméjordfilterhjælpemiddel er bedre, og den affarvede olie bør være mere klar efter filtrering.
(4) Vi kan forsøge at blande perlitfilterhjælpemiddel og diatoméjordfilterhjælpemiddel i et bestemt forhold for at supplere hinandens fordele og forbedre filtreringshastigheden og kvaliteten af filtreret olie inden for omkostningsområdet.